
■Minecraftカップについて
高校生以下の子どもたちを対象に「教育版マインクラフト」で作られた作品を国内外から募集し、構想力や調査力、表現力などを競い合う大会です。2025年度大会となる第7回Minecraft カップでは、阪神・淡路大震災から30年。戦後80年の節目を迎えることから、「未曾有の災害から人類の命をまもれ!~レジリエンスを備えたまちづくり~」をテーマに掲げ、災害・気候変動・戦争といった「予想外の出来事に対応できる未来のまち」を表現する作品を募集します。

■自治体パートナーについて
Minecraftカップでは、地域や環境格差によって子ども達がプログラミングやデジタルものづくり教育に触れられる機会を少なくしてはいけないという思いから、日本全国の自治体の方々と連携して、地域の子ども達に向けたデジタルものづくり教育の普及・推進に取り組んでいます。自治体独自に、教育版マインクラフトを使った学習やまちづくりをはじめ、大会参加を目指したワークショップや体験会を実施。また、各地域の教育委員会や学校に向けた広報協力や、まちづくり部門地区大会「特別賞」の授与を通じて地域の子ども達の挑戦を応援いただいています。2025年度のまちづくり部門地区大会は、11月1日から12月4日にかけて全国14ブロック(国内13、海外1)にて行います。

地域ワークショップの様子:現地調査

アイデア考案

Minecraftで生まれた成果物

長野市教育委員会 教育長の丸山氏から表彰状を授与

徳島県教育委員会 教育長の中川氏から表彰状を授与
■第7回大会では、6県・20市区町が自治体パートナーに決定!
<自治体パートナー 一覧>
・6県
群馬県 奈良県 和歌山県 徳島県 佐賀県 鹿児島県
・20市区町
北海道札幌市 埼玉県さいたま市 山形県遊佐町 福島県会津若松市
東京都品川区 神奈川県葉山町 神奈川県藤沢市 長野県長野市
愛知県日進市 兵庫県加西市 鳥取県鳥取市 鳥取県日南町
山口県下関市 山口県長門市 佐賀県佐賀市 佐賀県基山町
熊本県宇城市 大分県宇佐市 宮崎県高原町 鹿児島県伊佐市
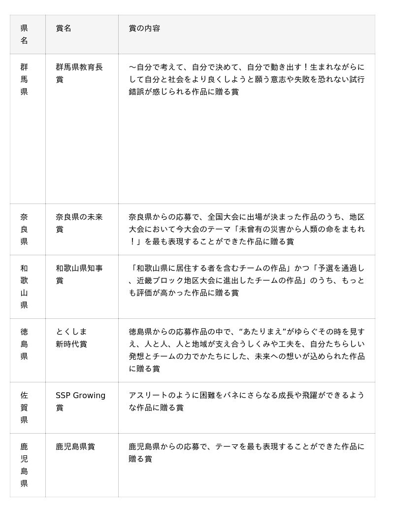
<地区ブロック特別賞一覧>
※一部、賞の授与がない自治体有


<次年度大会の自治体パートナーを募集中>
子ども達の創造力を支えるパートナーとして、私達とともに地域のデジタルものづくり教育の普及・推進に取り組みませんか?
Minecraftカップでは、次年度大会以降の自治体パートナーを募集しています。ご興味をお持ちいただける自治体様は、以下のURLから公式サイト「パートナーシップ」ページをご覧ください。
自治体様向け パートナーシップページ
■第7回Minecraftカップについて
大会テーマは、
「未曾有の災害から人類の命をまもれ!~レジリエンスを備えたまちづくり~」
予想できない困難に陥っても人々は諦めずに立ち上がる力「レジリエンス」を持っています。大変な出来事があっても、人々が支え合い、安心して暮らせる社会をつくる。まちが壊れても、より強く、安全な形でつくり直す。そんな力を持ったまちやたてものを、Minecraftの世界でデザインします。
作品は、2部門で募集。締め切りは、夏休み明けの9月4日まで。
1. 「まちづくり部門」
部門テーマ「レジリエンスを備えたまちをつくろう」
レジリエンス・防災・復興をテーマにした「未来のまち」を設計しよう。
2. 「たてもの部門」
部門テーマ「レジリエンスを備えた建物をデザインしよう」
地域の防災対策を調べ、防災・減災に役立つ建物を設計しよう。

<大会スケジュール>

※1 ※2 地区大会・全国大会は「まちづくり部門」のみ行います。「たてもの部門」は、大会運営委員会が定めた審査員による書類審査を実施します。
■大会概要

Minecraftカップ公式サイト: https://minecraftcup.com/
企業プレスリリース詳細へ
PRTIMESトップへ
